$shibayu36->blog;

クラスター株式会社のソフトウェアエンジニアです。エンジニアリングや読書などについて書いています。

Linux

Linuxカーネル解読室14章(ページの回収処理)を読んだ

今回はLinux本の14章、ページの回収処理について読んで、マインドマップにまとめてみました。 マインドマップ pdfファイル [file:shiba_yu36:Linux本14章 - ページの回収処理.pdf] 補足など ページの回収処理の基本は「最近使っていない実ページを回収する」…

Linuxカーネル解読室13章(プロセス空間の管理)を読んだ

今回はLinux本の13章、プロセス空間の管理について読んで、マインドマップにまとめてみました。今回も長かったので二つに分かれています。 マインドマップ pdfファイル [file:shiba_yu36:Linux本 13章 - プロセス空間の管理(前半).pdf] [file:shiba_yu36:L…

Linuxカーネル解読室12章(動的メモリ割り当て)を読んだ

今回はLinux本の12章、動的メモリ割り当てについて読んで、マインドマップにまとめてみました。 マインドマップ pdfファイル [file:shiba_yu36:Linux本 12章 - 動的メモリ割り当て.pdf] 補足など 今回はスラブアロケータの仕組みを理解することが主な部分に…

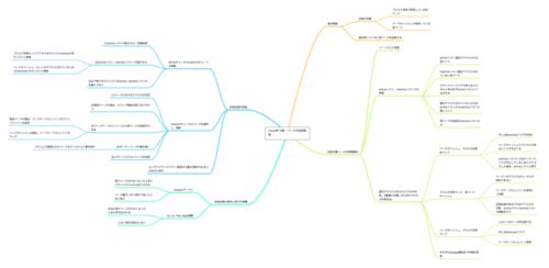
Linuxカーネル解読室11章(実メモリの管理)を読んだ

今回はLinux本の11章、実メモリの管理について読んで、マインドマップにまとめてみました。 マインドマップ pdfファイル [file:shiba_yu36:Linux本 11章 - 実メモリの管理.pdf] 補足など 今回はバディシステムのメモリ獲得、解放の流れが一番重要になると思…

Linuxカーネル解読室10章(カーネル空間のレイアウト)を読んだ

今回はLinux本の10章、カーネル空間のレイアウトについて読んで、マインドマップにまとめてみました。 マインドマップ pdfファイル [file:shiba_yu36:Linux本 10章 - カーネル空間のレイアウト.pdf] 補足など HIGHMEMアクセス領域がいまいち分かりづらかった…

Linuxカーネル解読室9章(アドレス変換機構)を読んだ

今回はLinux本の9章、アドレス変換機構について読んで、マインドマップにまとめてみました。 マインドマップ pdfファイル [file:shiba_yu36:Linux本 9章 - アドレス変換機構.pdf]

Linuxカーネル解読室8章(シグナル処理)を読んだ

今回はLinux本の8章、シグナル処理について読んで、マインドマップにまとめてみました。 マインドマップ pdfファイル [file:shiba_yu36:Linux本 8章 - シグナル処理.pdf]

Linuxカーネル解読室7章(プロセス管理)を読んだ

今回はLinux本の7章、プロセス管理について読んで、マインドマップにまとめてみました。今回は長かったので、二つになりました。 マインドマップ pdfファイル [file:shiba_yu36:Linux本 7章 - プロセス管理(前半).pdf] [file:shiba_yu36:Linux本 7章 - プ…

Linuxカーネル解読室6章(同期と排他)を読んだ

今回はLinux本の6章、同期と排他について読んで、マインドマップにまとめてみました。 マインドマップ pdfファイル [file:shiba_yu36:Linux本 6章 - 同期と排他.pdf]

Linuxカーネル解読室5章(システムコール)を読んだ

今回はLinux本の5章、システムコールについて読んで、マインドマップにまとめてみました。 マインドマップ pdfファイル [file:shiba_yu36:Linux本 5章 - システムコール.pdf]

Linuxカーネル解読室4章(時計)を読んだ

今回はLinux本の4章、時計について読んで、マインドマップにまとめてみました。 マインドマップ pdfファイル [file:shiba_yu36:Linux本4章 - 時計.pdf]

Linuxカーネル解読室3章(遅延処理)を読んだ

Linuxカーネル解読室の3章を読んで、マインドマップにまとめてみました。 マインドマップ PDFファイル [file:shiba_yu36:Linux本3章 - 遅延処理.pdf]

Linuxカーネル解読室2章(割り込み)を読んだ

今回はLinux本の2章、割り込みについて読んで、マインドマップにまとめてみました。 マインドマップ pdfファイル [file:shiba_yu36:Linux本 第二章 - 割り込み.pdf]

Linuxカーネル解読室1章(プロセススケジューリング)を読んだ

今回はLinux本の1章、プロセススケジューリングについて読んで、マインドマップにまとめてみました。 マインドマップ 前回と同様にpdfファイルも置いておきます。 [file:shiba_yu36:Linux本1章 - プロセススケジューリング.pdf] 簡単なまとめ 今回はLinuxカ…

Linuxカーネル解読室序章を読んだ

現在株式会社はてなではLinuxカーネル解読室という本の勉強会をやっています。章が進んでいくにつれて、理解できなくなってきたので、初めから読み直し、マインドマップに落とし込む事で理解を深めようと思いました。今回は序章を読み直しました。マインドマ…